您当前的位置:首页 > 职场资讯 > 资讯分类

浙江国际招投标诚聘英才/临安区卫健系统2026年公开招聘高层次紧缺人才

来源:internet 时间:2025-12-25 作者:浙人才 浏览量:

浙江国际招投标有限公司诚聘英才
浙江国际招投标有限公司是浙江省最大的国有全资综合性招标代理公司,1992年由中国机电设备招标中心和原浙江省计划经济委员会批准成立,是浙江省最早从事招投标代理业务的专业机构之一。1993年注册成立,注册资金为1008万元。主营业务为招标代理、造价咨询服务等,业务覆盖建设工程、机械、电子、冶金、纺织、轻工、包装、食品、交通、市政、化工、医药、建材、能源电力、楼宇设备、医疗卫生器械及科技创新等各个领域。
01.岗位招聘——财务专员
(一)需求专业
财务、会计等相关专业
(二)岗位职责
  • 负责公司日常账务处理收入、成本,制作财务报表等;
  • 制作公司的各类会计凭证;
  • 负责预算管理、税务申报及财务分析;
  • 协助开展财务信息化工作;
  • 完成领导交给的其它工作;
(三)基本要求
  • 全日制财务、会计等相关专业本科及以上学历;
  • 持有中级会计职称及以上证书;
  • 具备财会类相关五年以上工作经验,具有扎实的财务知识和熟练操作能力,熟悉会计核算原则和税务法规;
  • 熟练使用Office办公软件和财务软件;
  • 细心、耐心,对数字敏感,有强烈的责任心。
有预算管理、成本控制经验者或熟悉招标代理、政府采购财务管理工作经验者,可优先考虑。
02.招聘流程
(一)报名
报名时间:2025年12月24日 - 2026年1月3日。
报名方式:应聘人员完整填写附件中的《应聘人员情况表》(请点击文末 阅读原文 下载附件),将《应聘人员情况表》与身份证、学历证书、相关专业资格证的扫描件一起发送至招聘单位指定邮箱。
招聘邮箱:272593501@qq.com
联系人:邓女士
咨询电话:0571-88473434 (工作日8:30-11:30,13:30-17:00;双休日除外)
联系地址:杭州市西湖区文三路90号东部软件园1号楼3楼
(二)资格审查
报名结束后,根据岗位资格条件要求,单位对应聘人员材料进行初审,确定资格初审合格人员。面试前对资格初审合格人员进行资格复审,资格复审合格者可参加面试。资格复审时应聘人员应提供近期正面免冠1寸照片1张、本人身份证、毕业证书、学位证书、资格证书、执业证书、职称证书、工作经历证明[以劳动(聘用)合同或社保缴费记录为准]、获奖证书等应聘职位所需的证件(证明)原件及复印件。应聘人员提供的相关信息材料必须真实完整且与报名信息一致。
(三)面试
面试将对应聘人员基本素质、业务技能、工作能力、个人职业发展意向、价值取向、敬业精神、薪资要求等方面进行了解,通过面试考察确定拟录用人员。具体面试时间地点通过电话形式通知应聘人员。
(四)体检
拟录用人员入职前将进行入职体检环节。入职体检在指定三甲医院进行,标准参照《公务员录用体检通用标准(试行)》,时间、地点通过电话和邮件形式另行通知。
拟录用人员放弃体检、体检不合格、在办理聘用手续前放弃聘用资格的,从其他面试人员中按综合成绩从高分到低分依次递补。
(五)聘用
拟录用人员确定为拟聘人员,实行试用期制度,通过试用期后签订正式聘用合同。
03.其他
(一)薪酬待遇
薪酬由基本工资、岗位津贴、工龄工资和绩效奖金组成;如为职业技能类人才,可享受相应执业津补贴。
本科学历:5000元+司龄工资;研究生及以上学历:5500元+司龄工资;
司龄:指在本公司连续工作的年限。司龄工资为50元/年。
基本保障:为员工提供社会保险(五险:医疗、养老、生育、工伤、失业保险)、住房公积金;
其他福利:为员工提供节假日福利(端午、中秋、春节、生日、三八节)、年终福利;带薪年假;员工疗休养;定期体检;各项补贴(餐补、交通补贴、通讯补贴、高温补贴、出差补贴)等。
绩效奖励:待遇面议
(二)工作时间
按照国家规定执行,周末双休、国家法定节假日休息。
END
来源:浙江人力资源大市场
☆ END ☆

事业编7人丨杭州市临安区卫健系统2026年公开招聘高层次、紧缺专业技术人才公告

LIFE
为进一步优化卫生人才队伍结构,提高医疗卫生服务水平,根据《事业单位人事管理条例》(国务院令第652号)、《事业单位公开招聘人员暂行规定》(人事部令第6号)、《中共中央组织部 人力资源社会保障部关于进一步做好事业单位公开招聘工作的通知》(人社部发〔2024〕57号)、《中共浙江省委组织部 浙江省人力资源和社会保障厅关于进一步做好浙江省事业单位公开招聘工作的通知》(浙人社发〔2024〕72号)等文件规定,经区人力社保局同意,杭州市临安区卫健系统2026年决定面向社会公开招聘高层次、紧缺专业技术人才,现将有关事项公告如下:
04.招聘计划和岗位
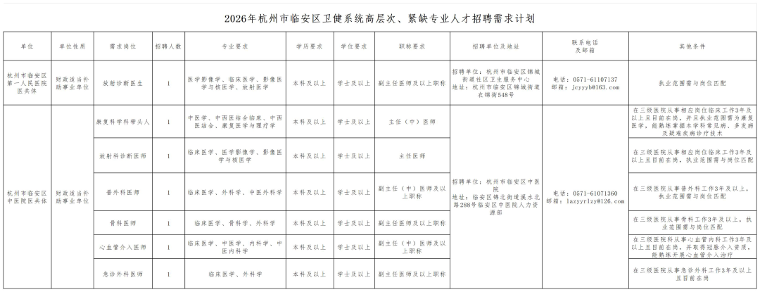
本次招聘由2家医疗卫生单位设置7个岗位,共招聘事业编制人员7名,各招聘单位、岗位、人数、条件、其他要求及咨询电话等详见《2026年杭州市临安区卫健系统高层次、紧缺专业人才招聘需求计划》(附件1)。
05.招聘范围、对象和条件
  1. 具有中华人民共和国国籍。
  2. 遵纪守法,品行端正。
  3. 具有良好的职业道德,爱岗敬业。
  4. 具有岗位所需的专业学历、专业理论知识和学历相匹配的实践操作能力。任职资格、执业范围需与岗位相匹配。
  5. 具有适应岗位要求的身体条件。
  6. 博士研究生学历学位或副高及以上职称者,年龄在48周岁以下(1977年5月31日以后出生);正高职称者,年龄在53周岁以下(1972年5月31日以后出生);医疗骨干、学科带头人等特别优秀的人才年龄可适当放宽。
  7. 户籍不限。
  8. 本公告不适用临安区正式在编人员。
  9. 其他条件
(1)因犯罪受过刑事处罚的人员、被开除中国共产党党籍的人员、被开除公职的人员、被依法列为失信联合惩戒对象的人员;因犯罪被单处罚金,或者犯罪情节轻微,人民检察院依法作出不起诉决定或者人民法院依法免予刑事处罚的人员;受到诫勉、组织处理或者党纪政务处分等影响期未满或者期满影响使用的人员;被开除中国共产主义青年团团籍的人员;被机关或者参照公务员法管理的机关(单位)辞退未满5年的人员;高等教育期间受到开除学籍处分的人员;在各级人事招考中被认定有舞弊等严重违反考试录用纪律行为的人员;涉嫌违法违纪、正在接受审查尚未作出结论的人员;法律、法规规定不得聘用为事业单位工作人员的其他情形的人员,不得报考。
(2)现役军人、在普通高校脱产就读的非2026年应届毕业生不能报考,在普通高校脱产就读的非2026年应届毕业的研究生也不能以原已取得的学历、学位证书报考。
(3)报考人员不得报考与招聘单位有《事业单位人事管理回避规定》(人社部规〔2019〕1号)第六条所列回避情形的岗位。
(4)参照《公务员录用考察办法(试行)》规定不得确定为聘用人选情形之一的,不得参加本次公开招聘活动。
06.招聘方法和程序
坚持“公开、平等、竞争、择优”的原则,按照发布信息、报名、资格审查、考试(考核)、体检和考察、公示及聘用等程序,实施公开招聘。
(一)报名
  1. 报名时间: 自公告发布之日起至2026年5月31日止。
  2. 报名材料:
①2026年杭州市临安区卫健系统公开招聘高层次紧缺专业人才报名表(附件2:表格请自行下载并如实填写);
②近期正面免冠1寸照片1张;
③本人有效期内的第二代身份证、户口簿(无户口簿的须提供户口所在地派出所出具有效期内的户籍证明);
④学历学位证书,国(境)外学历须提供教育部(中国)留学服务中心出具的国(境)外学历学位认证书;
⑤报考岗位相匹配的执业资格证书、职称证书、获奖证书;
⑥报考要求具有工作经历岗位的还须提供相应的劳动(聘用)合同和养老保险缴费等有关工作经历的证明材料。
  1. 报名方式: 在本公告所规定的时间内,应聘者可以通过电子、邮寄或上门等三种方式提交应聘材料:将所需材料拍照或扫描发送至所报单位的电子邮箱后(文件名:xxx人才招聘报名材料)并电话确认;将报名所需材料复印件按照需求计划中的地址邮寄到用人单位;直接到用人单位相关科室递交报名材料。各招聘单位联系电话、邮箱和地址详见附件1。
(二)资格审查
招聘单位将根据招聘岗位所需条件对报名人员进行资格审查,分期分批确定资格审查合格、参加考试人员,并电话通知本人。
(三)考试
本次考试采取面试形式。主要考查专业知识、沟通协调能力、实践经验和专业技术水平、处理相关专业技术疑难问题的分析及解决能力等。面试满分100分(成绩保留至小数点后两位,尾数四舍五入),合格分数线为60分,未达合格分数者不得进入后续环节。面试成绩当场公布。
具体面试时间、地点及相关要求详见《面试通知书》。考生须按规定时间领取面试通知书,并按要求准时参加面试。未在规定的时间内领取面试通知书或未按通知书的时间、地点参加面试的,视为自动放弃面试资格。
考试人数不受最低开考比例限制。
(四)体检和考察
面试结束后,根据各岗位成绩从高到低排序(成绩相同者,通过加试的办法确定入围人员),按照1:1的比例确定体检和考察对象。体检合格者确定为考察对象,体检由区卫健局统一组织,体检时间和地点另行通知。报考人员不按规定时间和地点参加体检的,视作放弃体检。体检工作参照《关于进一步做好公务员考试录用体检工作的通知》(人社部发〔2012〕65号)、《关于修订〈公务员录用体检通用标准(试行)〉及〈公务员录用体检操作手册(试行)〉有关内容的通知》(人社部发〔2016〕140号)等文件规定执行。
体检合格人员进入考察环节,考察工作由区卫健局会同招聘单位参照《公务员录用考察办法(试行)》(中组发〔2021〕11号)等有关法律规定执行并组织实施。招聘单位根据岗位需要安排为期1个月的实践技能测试,作为考察的重要组成部分,测试不合格者不予录用。
体检不合格或放弃的、考察不合格或放弃的,可在相应岗位面试合格人员中按考试成绩从高分到低分依次递补。
考察对象名单公布后至办理聘用报到手续期间,相关人员放弃资格的,记入诚信档案库。
体检、考察实施前,国家、省、市出台新规定的,按新规定执行。
考察结果仅作为本次招聘是否聘用的依据。
(五)公示及聘用
体检、考察合格的确定为拟聘用人员,在杭州市临安区人民政府门户网公示7个工作日。公示期内无异议的,在公示结束后,按规定办理相关手续,并签订聘用合同。聘用后,需参加住院医师规范化培训的卫生专业技术人员服务期限须满8年,其他人员服务期限须满5年。
对公示期间反映有问题的拟聘用人员,经查实不符合聘用条件的,或本人书面申请自动放弃的,取消其拟聘用资格,并在相应岗位面试合格人员中按成绩从高分到低分依次递补。
在公示结束后有放弃聘用资格、无正当理由逾期不报到或发现有不符合报考资格和聘用条件的,取消聘用资格,以上情况均不再递补。
07.其他事项
  1. 凡符合条件招聘的高层次和紧缺专业人才,享有事业单位人员正式编制,工资待遇按国家、省市区有关规定执行。
  2. 凡招聘的高层次和紧缺专业人才,其随调家属由区卫健局会同区人力社保局积极协助推荐就业。其随迁配偶、子女,准予办理落户手续,其未成年子女转入本区学校,按照就近、方便原则入学,收费按同类学校学生标准执行。
  3. 普通高校2026届毕业生、2026年毕业的统招非全日制研究生及2026年毕业的留学人员可依据培养计划完成后取得的学历、学位条件应聘,取得相应证书的时限为2026年12月31日前。如发现不符合报考条件的,取消聘用资格。
  4. 关于“两个同等对待”:医疗卫生机构面向社会招收的住院医师如为普通高校应届毕业生的,其住培合格当年在医疗卫生机构就业,按当年应届毕业生同等对待。经住培合格的本科学历临床医师,按临床医学、口腔医学、中医学专业学位硕士研究生同等对待(住培合格证书中的培训专业原则上应当与招聘岗位的专业或类别要求相一致)。
  5. 报考人员提交的报考信息和材料应当真实、准确、有效,否则将取消报考和聘用资格。资格审查环节贯穿本次招聘工作的全过程,在任何环节发现报考人员存在不得报考情形的,将取消报考资格或者聘用资格。
  6. 本次招聘部分有工作经历要求的招聘岗位,工作时间可计算到2026年5月31日止,以签订的劳动(聘用)合同和养老保险缴费证明及其它有效证明为准。其他有关任职期、任职资格及职业(执业)资格取得的计算, 截止时间为2026年5月31日 。
  7. 本次招聘相关信息将在杭州市临安区人民政府门户网(www.linan.gov.cn)“信息公开—人事信息”板块公布。
  8. 考试违纪违规行为的认定和处理,按照《事业单位公开招聘违纪违规行为处理规定》(人社部令第35号)相关规定执行。
咨询电话: 0571-89541951、0571-89541949 (区卫健局),也可拨打需求计划表中的联系电话咨询各相关单位。
监督电话: 0571-89541948、89541307 (工作日上午8:30至11:30,下午2:00至5:30)
本公告由杭州市临安区卫生健康局负责解释。未尽事宜参照公务员招考录用办法。
附件:
  1. 2026年杭州市临安区卫健系统高层次、紧缺专业人才招聘需求计划
  2. 2026年杭州市临安区卫健系统公开招聘高层次紧缺专业人才报名表
(长按二维码识别)


微信扫一扫分享资讯
找工作 招人才
一站式招聘服务平台
更多牛人简历
入职速度快
招聘效果看得见
与牛人在线开聊
精选合适人才
匹配更精准的人才
账号信息异常,请使用手机验证码验证登录
如有疑问 联系客服0571-87193587
咨询热线
  • 客服电话:0571-87193587
  • 工作时间:工作日8:30-17:30
  • 电子邮箱:hzzp0571@163.com
  • 企业地址:杭州市舟山东路30号西行政楼二楼/杭州市富阳区银湖创新中心/东吴商城1801
手机WAP浏览
微信公众号
未经杭州招聘网-杭州人才网-人才市场-杭州专业的人才招聘网站同意,不得转载本网站之所有招聘信息及作品 | Copyright © 2016-2018 www.0571zp.com All Rights Reserved. 杭州人才招聘-杭州人才网-杭州人力网-杭州招聘网 版权所有
公众号
APP下载
意见反馈
返回顶部